重磅!“十四五”规划和2035年远景目标纲要,全文来了
芷江融媒 • 时政
2021-03-13 17:04:05
13日,《中华人民共和国国民经济和社会发展第十四个五年规划和2035年远景目标纲要》对外公布。
全文共十九篇,六十五章↓
中华人民共和国国民经济和社会发展第十四个五年(2021-2025年)规划和2035年远景目标纲要,根据《中共中央关于制定国民经济和社会发展第十四个五年规划和二〇三五年远景目标的建议》编制,主要阐明国家战略意图,明确政府工作重点,引导规范市场主体行为,是我国开启全面建设社会主义现代化国家新征程的宏伟蓝图,是全国各族人民共同的行动纲领。
发展环境变化
未来我国发展环境将有什么变化?要怎么应对?
当前和今后一个时期,我国发展仍然处于重要战略机遇期,但机遇和挑战都有新的发展变化。当今世界正经历百年未有之大变局,新一轮科技革命和产业变革深入发展,国际力量对比深刻调整,和平与发展仍然是时代主题,人类命运共同体理念深入人心。
同时,新冠肺炎疫情影响广泛深远,世界经济陷入低迷期,经济全球化遭遇逆流,全球能源供需版图深刻变革,国际经济政治格局复杂多变,世界进入动荡变革期,单边主义、保护主义、霸权主义对世界和平与发展构成威胁。
“十四五”时期经济社会发展主要目标
在这样的环境下,《中华人民共和国国民经济和社会发展第十四个五年规划和2035年远景目标纲要》明确了“十四五”时期经济社会发展主要目标。
↓↓↓

文中明确
“十四五”时期
将推进一系列重大工程建设↓
新型基础设施
布局建设信息基础设施、融合基础设施、创新基础设施等新型基础设施。 建设高速泛在、天地一体、集成互联、安全高效的信息基础设施。 加快5G网络规模化部署,用户普及率提高到56%,推广升级千兆光纤网络。

前瞻布局6G网络技术储备。 扩容骨干网互联节点,新设一批国际通信出入口,全面推进互联网协议第六版(IPv6)商用部署。 实施中西部地区中小城市基础网络完善工程。 推动物联网全面发展,打造支持固移融合、宽窄结合的物联接入能力。 建设若干国家枢纽节点和大数据中心集群,建设E级和10E级超级计算中心。 积极稳妥发展工业互联网和车联网。 打造全球覆盖、高效运行的通信、导航、遥感空间基础设施体系,建设商业航天发射场。 加快交通、能源、市政等传统基础设施数字化改造,加强泛在感知、终端联网、智能调度体系建设。 打通多元化投资渠道,构建新型基础设施标准体系。
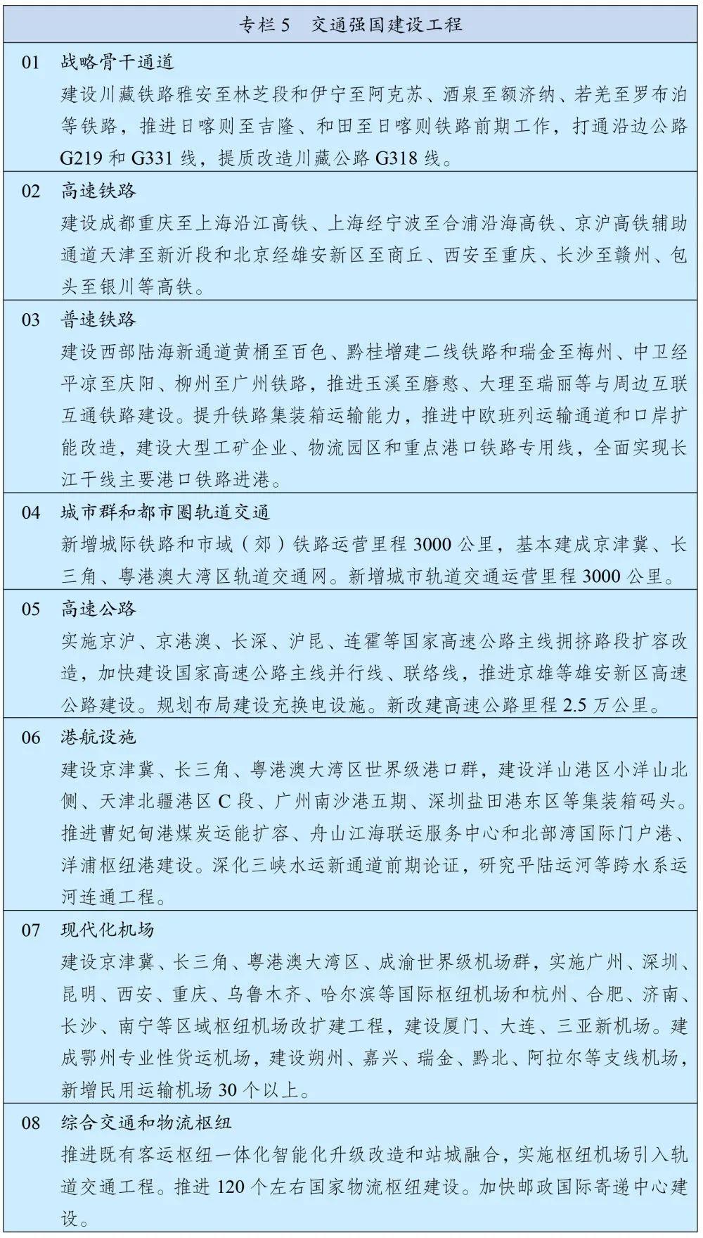
交通强国建设工程
加强出疆入藏、中西部地区、沿江沿海沿边战略骨干通道建设,加强与周边国家互联互通。
构建快速网,基本贯通“八纵八横”高速铁路,提升国家高速公路网络质量,加快建设世界级港口群和机场群。

加强邮政设施建设,实施快递“进村进厂出海”工程。 加快城际铁路、市域(郊)铁路建设,构建高速公路环线系统。 加快沿边抵边公路建设,继续推进“四好农村路”建设,完善道路安全设施。 构建多层级、一体化综合交通枢纽体系,发展旅客联程运输和货物多式联运,推广全程“一站式”、“一单制”服务。 推进中欧班列集结中心建设。

现代能源体系建设工程
有序发展海上风电,加快西南水电基地建设,安全稳妥推动沿海核电建设。
建设一批多能互补的清洁能源基地,非化石能源占能源消费总量比重提高到20%左右。

推进以电代煤,因地制宜开发利用地热能。
加快电网基础设施智能化改造和智能微电网建设,加强源网荷储衔接,推进煤电灵活性改造。
加快建设天然气主干管道,完善油气互联互通网络。

国家水网骨干工程
加强跨行政区河流水系治理保护和骨干工程建设,强化大中小微水利设施协调配套。 加强重点水源和城市应急备用水源工程建设。 实施防洪提升工程,全面推进堤防和蓄滞洪区建设。

作者:新闻联播、新华社
责编:阳蕙鸿 唐先彬
来源:新闻联播、新华社



评论